diagramas conceituais


uma proposta: indagar o mundo

por um conhecimento livre e sensível, por um mundo livre e em paz



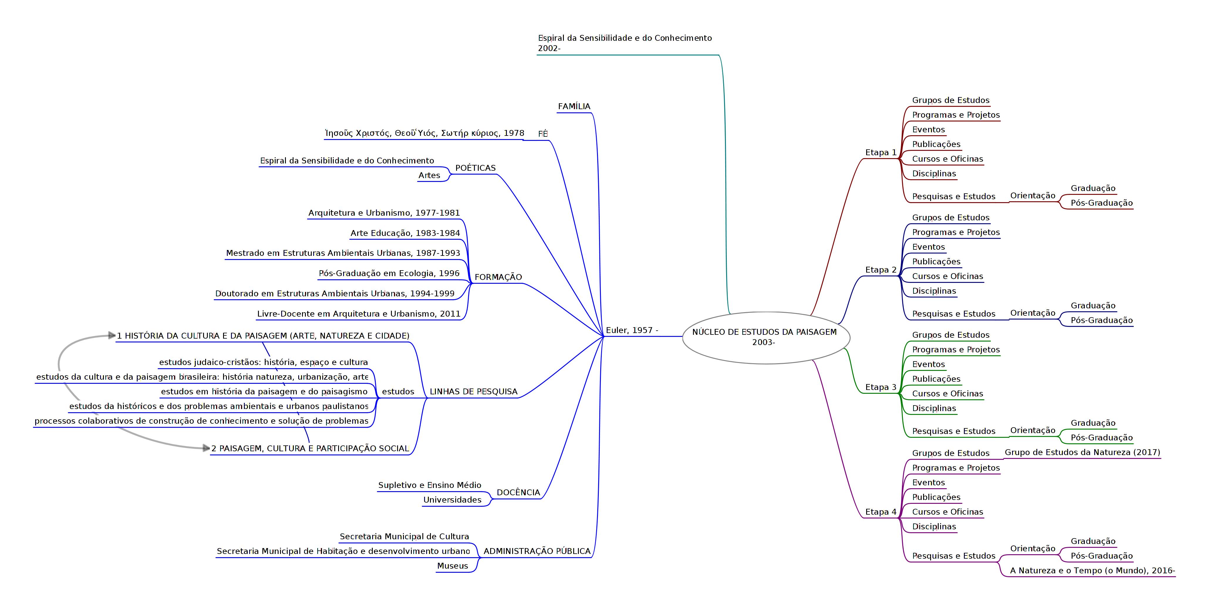
Diagrama Conceitual do NEP, elaboração Euler Sandeville, 2010


Conceituação da Espiral da Sensibilidade e do Conhecimento, por Euler Sandeville Jr., 2003

aprender com a cidade, aprender na cidade




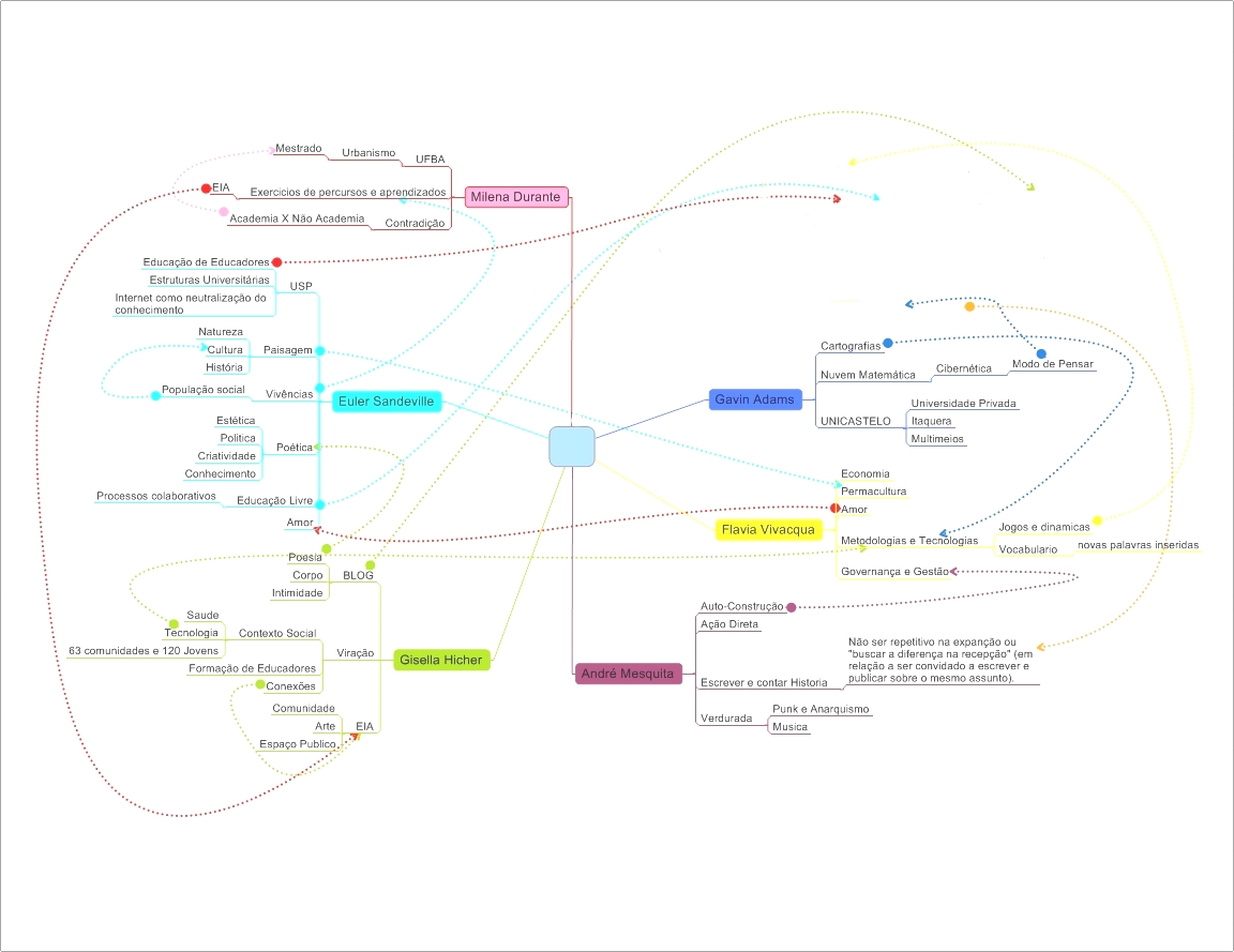
Mapa conceitual campo motivacional dos amigos. andré Mesquita, Euler Sandeville Jr., Flávia Vivacqua, Gavin Adans, Gisela Hicher, Milena Durante. Org. Flávia Vivacqua, 2009.

clique nas imagens abaixo para ver em nova janela em tamnho ampliado




como citar material desta página:


SANDEVILLE JR., Euler. Diagramas Conceituais. São Paulo, Projeto Biosphera21, online, s/d. Disponível em http://biosphera21.net.br, acesso em [dia] de [mês] de [ano] .

[para citar este artigo conforme normas acadêmicas, copie e cole a referência acima (atualize endereço da página, dia, mês, ano da visita ao sítio)]




tatuar na pedra com coração e mistério
Foto de Euler Sandeville Jr., Euler Sandeville Jr., Pinturas rupestres, Fabião I, 2000.




uma proposta de Euler Sandeville Jr.
estudos em história da cultura, das artes e da paisagem:
representações, imaginário, práticas e poéticas


Desenho de Euler Sandeville, vista de Mogi do Pico do Urubu, detlhe.

Aprender entre outros, uns com os outros, para gerar ideias de ações melhores para o Século 21.
O mundo que ajudarmos a construir, sabendo disso ou não, é aquele em que viveremos.
O mundo não será diferente das atitudes que tomamos.





Animação de Euler Sandeville, provável 2001


usamos software livre ubuntu / xubuntu  bluefish bluefish  libre office   gthumb gthumb


Foto de Euler Sandeville Jr., Folha, detalhe, 2009


princípios      sobre / licença / contato



^ retornar ao início da página